Top.Mail.Ru
Структура и органы управления образовательной организацией
Сведения об образовательной организации

Структура и органы управления образовательной организацией

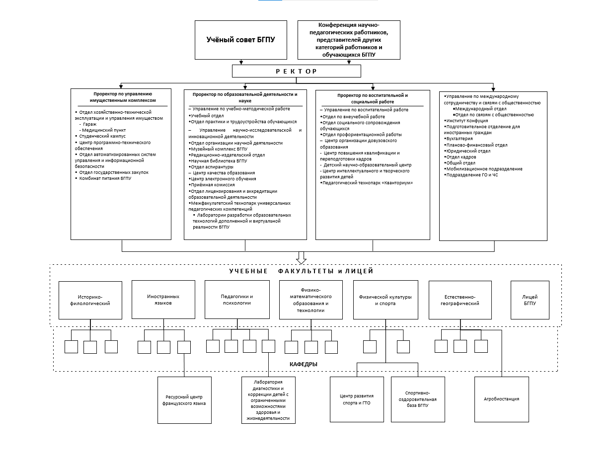
Схема структуры БГПУ    https://cms.lit.bgpu.ru/file/get?id=3329

 

 

 

 

Кафедры

Наименование структурного подразделения ФИО (при наличии) руководителя структурного подразделения Должность руководителя структурного подразделения Место нахождения структурного подразделения Адрес официального сайта в сети "Интернет" структурного подразделения (при наличии) Адреса электронной почты структурного подразделения (при наличии) Наличие положений о структурных подразделениях с приложением указанных положений в виде электронных документов, подписанных простой электронной подписью в соответствии с ФЗ от 6.04.2011 г. № 63-ФЗ «Об электронной подписи» Контактный телефон структурного подразделения (при наличии)
Естественно-географический факультет
1 Кафедра химии Егорова Ирина Владимировна зав. кафедрой химии 675004, Амурская область, г. Благовещенск,ул. Ленина, 104, Здание учебного корпуса "А", ауд. 213 А www.bgpu.ru
chemistry@bgpu.ru Положение о структурном подразделении:
Положение о кафедре химии
8 (416 2) 99-16-15
2 Кафедра географии и биологии Репринцева Юлия Сергеевна зав.кафедрой географии и биологии 675004, Амурская область, г. Благовещенск, ул. Ленина 104, Здание учебного корпуса "А", ауд. 338 А www.bgpu.ru
kaf_geograf@mail.ru Положение о структурном подразделении:
положение о кафедре географии
8(4162)99-16-25
Факультет физико-математического образования и технологии
3 Кафедра экономики, технологии и изобразительного искусства Ланина Светлана Юрьевна зав. кафедрой экономики, технологии и изобразительного искусства 675004, Амурская область, г. Благовещенск, ул. Кольцевая 30/2, Учебный корпус "Г", ауд. 405 www.bgpu.ru
swetl.lanina@yandex.ru Положение о структурном подразделении:
Положение о кафедре ЭТиИЗО 2024
8 (416 2) 99-16-75, 99-16-76, 99-16-78, 77-16-80
4 Кафедра информатики и методики преподавания информатики Алутина Елена Федоровна заведующая кафедрой информатики и методики преподавания информатики 675004, Амурская область, г. Благовещенск, ул. Ленина, 104, Здание центрального учебного корпуса, ауд. 231 www.bgpu.ru
Informatika@bgpu.ru Положение о структурном подразделении:
Положение о кафедре информатики и МПИ
8 (416 2) 99-16-11
5 Кафедра физического и математического образования Алутин Петр Петрович зав. кафедрой физического и математического образования 675004, Амурская область, г. Благовещенск, ул. Ленина, 104, Здание центрального учебного корпуса, ауд. 101 www.bgpu.ru
math@bgpu.ru Положение о структурном подразделении:
Положение о кафедре физического и математического образования
8 (416 2) 99-16-47
Историко-филологический факультет
6 Кафедра русского языка и литературы Урманов Александр Васильевич зав. кафедрой русского языка и литературы 675004, Амурская область, г. Благовещенск, ул. Ленина, 104, Здание центрального учебного корпуса, ауд. 226/2 www.bgpu.ru
rus@bgpu.ru Положение о структурном подразделении:
Положение о кафедре русского языка и литературы
8 (4162) 99-16-23
7 Кафедра всеобщей истории, философии и культурологии Буяров Дмитрий Владимирович зав.кафедрой всеобщей истории, философии и культурологии 675004, Амурская область, г. Благовещенск, ул. Ленина, 104, Здание центрального учебного корпуса, ауд. 456 www.bgpu.ru
generalhistory@rambler.ru Положение о структурном подразделении:
Положение о кафедре всеобщей истории
8 (4164) 99-16-23
8 Кафедра истории России и специальных исторических дисциплин Баранов Артур Валентинович зав. кафедрой истории России и специальных исторических дисциплин; начальник музейного комплекса БГПУ 675004, Амурская область, г. Благовещенск, ул. Ленина, 104, Здание учебного корпуса "А", ауд. 328 А www.bgpu.ru
arhmuzeum@gmail.com Положение о структурном подразделении:
Положение о кафедре спец.истории2
8(4162) 99-16-23
Факультет иностранных языков
9 Кафедра романо-германских и восточных языков Новицкая Татьяна Александровна зав. кафедрой романо-германских и восточных языков 675004, Амурская область, г. Благовещенск, ул. Ленина, 104, Здание учебного корпуса "А", ауд.448 А www.bgpu.ru
tanov78@mail.ru Положение о структурном подразделении:
Положение о кафедре романо-германских и восточных языков
8(4162) 99-16-33
10 Кафедра английской филологии и методики преподавания английского языка Аниховская Татьяна Владимировна зав.кафедрой английской филологии и методики преподавания английского языка 675004, Амурская область, г. Благовещенск, ул. Ленина, 104, Здание учебного корпуса "А", ауд.446а www.bgpu.ru
engphilBGPU@mail.ru Положение о структурном подразделении:
Положение о кафедре анг.филологии
8(4162) 99-16- 33
11 Кафедра русского языка как иностранного Оробий Алена Владимировна и.о. заведующей кафедрой русского языка как иностранного 675004, Амурская область, г. Благовещенск, ул. Ленина, 104, Здание учебного корпуса "А", ауд. 339 А www.bgpu.ru
filol-obr@bk.ru Положение о структурном подразделении:
Положение о кафедре филологического образования
8(4162) 99-16-21
Факультет педагогики и психологии
12 Кафедра педагогики и методики начального образования Кузьмина Ольга Дмитриевна зав.кафедрой педагогики и методики начального образования 675004, Амурская область, г. Благовещенск, ул. Горького 231, Здание учебного корпуса "В", ауд. 209 www.bgpu.ru
pimno-bgpu@mail.ru Положение о структурном подразделении:
Положение о кафедре ПиМНО
8(4162) 99-16-81
13 Кафедра педагогики и психологии Чистякова Ольга Евгеньевна и.о.зав.кафедрой педагогики и психологии 675004, Амурская область, г. Благовещенск, ул. Ленина, 104, Здание центрального учебного корпуса, ауд. 341 www.bgpu.ru
pedagog31@mail.ru Положение о структурном подразделении:
Положение о кафедре педагогики
8 (4162) 99-16-22
14 Кафедра дефектологического и дошкольного образования - - 675004, Амурская область, г. Благовещенск, ул. Горького 231, Здание учебного корпуса "В", ауд. 209 нет pimno-bgpu@mail.ru нет 8(4162)99-16-81
Факультет физической культуры и спорта
15 Кафедра физического воспитания и спорта Михайловский Александр Павлович и.о.зав. кафедрой физического воспитания и спорта 675004, Амурская область, г. Благовещенск, ул. Ленина, 104, Здание учебного корпуса "Б", ауд. 216 Б www.bgpu.ru
fkisbgpu@mail.ru Положение о структурном подразделении:
Положение каф.физ.воспитании и спорта
8(4162)99-16-56
16 Кафедра теории и методики физической культуры, безопасности жизнедеятельности и здоровья Горбунов Михаил Михайлович и.о. зав. кафедрой теории и методики физической культуры, безопасности жизнедеятельности и здоровья 675004, Амурская область, г. Благовещенск, ул. Ленина, 104, Здание учебного корпуса "Б", ауд. 213 Б www.bgpu.ru
tmfkbgz@mail.ru Положение о структурном подразделении:
положение о кафедре ТиМФК и БЖ
8 (4162)99-16-56

Факультеты/Институты

Наименование структурного подразделения ФИО (при наличии) руководителя структурного подразделения Должность руководителя структурного подразделения Место нахождения структурного подразделения Адрес официального сайта в сети "Интернет" структурного подразделения (при наличии) Адреса электронной почты структурного подразделения (при наличии) Наличие положений о структурных подразделениях с приложением указанных положений в виде электронных документов, подписанных простой электронной подписью в соответствии с ФЗ от 6.04.2011 г. № 63-ФЗ «Об электронной подписи» Контактный телефон структурного подразделения (при наличии)
1 Естественно-географический факультет Трофимцова Ирина Анатольевна декан естественно-географического факультета, доцент 675004, Амурская область, г. Благовещенск, ул. Ленина, 104, Здание учебного корпуса "А", ауд. 341 А www.bgpu.ru
egf@bgpu.ru Положение о структурном подразделении:
Положение о ЕГФ
8 (416 2) 99-16-25
2 Факультет физико-математического образования и технологии Слесаренко Наталья Владимировна декан факультета физико-математического образования и технологии, доцент 675004, Амурская область, г. Благовещенск, ул. Ленина, 104, Центральный учебный корпус , ауд. 104 www.bgpu.ru
fmfbgpu@mail.ru Положение о структурном подразделении:
Положение_ФФМОиТ
8(4162) 99-16-49
3 Историко-филологический факультет Гуськов Вячеслав Владимирович декан историко-филологического факультета, доцент 675004, Амурская область, г. Благовещенск, ул. Ленина, 104, Здание центрального учебного корпуса, ауд. 226 www.bgpu.ru
istfil@bgpu.ru Положение о структурном подразделении:
Pologenie_istoriko-filologicheskogo_fakulyteta.PDF
8 (416 2) 99-16-23
4 Факультет иностранных языков Ермаков Роман Юрьевич декан факультета иностранных языков, доцент 675004, Амурская область, г. Благовещенск, ул. Ленина, 104, Здание учебного корпуса "А", ауд. 452 А www.bgpu.ru
indekanat@yandex.ru Положение о структурном подразделении:
fia-polozh
8 (4162) 99-16-33
5 Факультет педагогики и психологии Клёцкина Анна Анатольевна декан факультета педагогики и психологии, доцент 675004, Амурская область, г. Благовещенск, ул. Горького, 231, Здание учебного корпуса "В", ауд. 210 www.bgpu.ru
dek-pimno@bgpu.ru Положение о структурном подразделении:
Положение о ФПП
8(4162) 99-16-81
6 Факультет физической культуры и спорта Федоров Роман Владимирович декан факультета физической культуры и спорта, доцент 675004, Амурская область, г. Благовещенск,ул. Ленина, 104, Здание учебного корпуса "Б", ауд. 211 www.bgpu.ru
sportdis@mail.ru Положение о структурном подразделении:
Положение о ФКиС
8 (4162) 99-16-56

Советы обучающихся

Наименование структурного подразделения Руководящие лица Должность руководителя структурного подразделения Место нахождения структурного подразделения Адрес официального сайта в сети "Интернет" структурного подразделения (при наличии) Адреса электронной почты структурного подразделения (при наличии) Наличие положений о структурных подразделениях с приложением указанных положений в виде электронных документов, подписанных простой электронной подписью в соответствии с ФЗ от 6.04.2011 г. № 63-ФЗ «Об электронной подписи» Порядок формирования Контактный телефон структурного подразделения (при наличии)
1 Объединенный совет обучающихся "Союз студентов БГПУ" Бронникова Алена Сергеевна , студентка историко-филологического факультета ФГБОУ ВО "БГПУ" Председатель ОСО г. Благовещенск, ул.Ленина, 104, каб.106 www. bgpu.ru
rektorat@bgpu.ru Положение о структурном подразделении:
Положение об Объединенном совете обучающихся
Положение об Объединенном совете обучающихся
8(4162) 99-16-05

Иные структурные подразделения

Наименование структурного подразделения ФИО (при наличии) руководителя структурного подразделения Должность руководителя структурного подразделения Место нахождения структурного подразделения Адрес официального сайта в сети "Интернет" структурного подразделения (при наличии) Адреса электронной почты структурного подразделения (при наличии) Наличие положений о структурных подразделениях с приложением указанных положений в виде электронных документов, подписанных простой электронной подписью в соответствии с ФЗ от 6.04.2011 г. № 63-ФЗ «Об электронной подписи» Контактный телефон структурного подразделения (при наличии) Информация о подразделении
1 Агробиостанция Шаройко Сергей Викторович начальник 675000, Амурская область, г. Благовещенск, земельный участок расположен в центральной части кадастрового квартала, граница которого проходит по границе с/товарищества - Агробилогическая станция БГПУ - "Орбита" www.bgpu.ru
rektorat@bgpu.ru Положение о структурном подразделении:
Положение
8(4162) 52-78-96
2 Архив Швец Ольга Васильевна архивариус 675004, Амурская область, г. Благовещенск, ул. Ленина, 104, Здание учебного корпуса "А", каб. 119 А www.bgpu.ru
rektorat@bgpu.ru Положение о структурном подразделении:
Положение
8(4162) 99-16-32
3 Библиотека Сухова Ирина Валентиновна директор 675004, Амурская область, г. Благовещенск, ул. Ленина, 104, Здание центрального учебного корпуса, каб. 461 www.bgpu.ru
lib@bgpu.ru Положение о структурном подразделении:
Положение о библиотеке
8(4162) 99-16-35

Библиотека является одной из составляющих информационной инфраструктуры вуза. Предоставляет разнообразные библиотечно-информационные сервисы и услуги студентам, преподавателям, сотрудни­кам БГПУ поддерживает региональное взаимодействие вузовских библиотек Дальнего Востока. В состав библиотеки входят 3 абонемента, 5 специализированных читальных залов, один из которых выделен для доступа к электронным ресурсам, информационно-библиографический отдел, отдел комплектования и систематизации документов, сектор редкой старопечатной книги.

Общий фонд библиотеки в настоящее время составляет 622,4 тысяч документов. Фонд периодических изданий, формируемый с 1930 г., составляет более 78 тысяч экземпляров журналов и газет. В библиотеке сохранен фонд старопечатных изданий объемом более 12 тысяч экземпляров. Из них 4 книги включены в «Общероссийский свод книжных памятников».

Научная библиотека с 2015 года работает в автоматизированной информационно-библиотечной системе «ИРБИС 64», которая обеспечивает комплексную автоматизацию всех библиотечных процессов. Обслуживание читателей ведется по единому читательскому билету в автоматизированном режиме на основе технологии штрихового кодирования.

Научная библиотека БГПУ – член РБА (Российской Библиотечной Ассоциации, Секции библиотек высших учебных заведений), одна из учредителей ТРИКОН (Тихоокеанского Регионального Информационно-библиотечного Консорциума). Каждые два года на базе Факультета повышения квалификации БГПУ силами специалистов библиотеки проводятся курсы для библиотекарей образовательных учреждений Амурской области.

В своей деятельности библиотека БГПУ руководствуется федеральными законами «Об образовании», «О высшем и послевузовском образовании», «О библиотечном деле», «Об информации, информационных технологиях и защите информации»; руководящими документами Федерального агентства по образованию, приказами и распоряжениями по университету, Уставом БГПУ, «Положением о библиотеке Благовещенского государственного педагогического университета»

показать все
4 Бухгалтерия Швецова Наталья Николаевна главный бухгалтер 675000, Амурская область, г. Благовещенск, ул. Ленина, 104, Здание центрального учебного корпуса, каб.110 www.bgpu.ru
buh@bgpu.ru Положение о структурном подразделении:
Положение
8(4162) 99-16-40, 99-16-39, 99-16-41
5 Детский научно-образовательный центр, отдел технического направления педагогического технопарка кванториума им С.В. Ланкина Потопяк Давид Алексеевич директор, начальник г. Благовещенск, ул. Ленина, 104, каб.106 www. bgpu.ru
rektorat@bgpu.ru Положение о структурном подразделении:
Положение
8(4162)99-16-05
6 Общий отдел Кочнёва Юлия Анатольевна начальник общего отдела 675004, Амурская область, г. Благовещенск, ул. Ленина, 104, Здание центрального учебного корпуса, каб. 116/1 www.bgpu.ru
kantselyaria@bgpu.ru Положение о структурном подразделении:
Положение
8(4162) 99-16-04
7 Комбинат питания Шуляк Наталья Владимировна директор 675000, Амурская область, г. Благовещенск, ул. Ленина, 104 www.bgpu.ru
rektorat@bgpu.ru Положение о структурном подразделении:
Положение
8(4162) 99-16-29, 99-16-31, 99-16-30
8 Лицей БГПУ Курбанова Елена Евгеньевна директор 675004, Амурская область, г. Благовещенск, ул. Ленина, 104, Здание центрального учебного корпуса, каб. 469, 471, 474 www.bgpu.ru
liceum@bgpu.ru Положение о структурном подразделении:
Положение
8(4162) 99-16-38, 99-16-37

Лицей БГПУ впервые был создан в 1995 году по инициативе ректора БГПИ Василия Михайловича Ступникова, а учредителями нового учебного заведения стал не только педагогический институт, но и управление образования администрации города Благовещенска. Директором Лицея была назначена доцент кафедры педагогики Л.В. Медведева. В тот год было открыто четыре класса – два 10-х (гуманитарный и естественнонаучный) и два 11-х класса (гуманитарный и естественнонаучный). На базе Лицея совместно с педагогической наукой отрабатывалась модель данного вида учреждения. Лицей определялся как вид общеобразовательного учреждения повышенного уровня, реализующего принцип непрерывного образования, с определенной профилизацией, создающего максимально благоприятные условия для развития творческой широко образованной интеллектуальной личности. Открытие лицея было основано на необходимости создания условий для обучения высоко мотивированных, талантливых школьников, связывающих перспективы своего дальнейшего образования с ВУЗами. Лицей БГПУ функционировал как самостоятельное юридическое лицо до 2009 года.

С 11 ноября 2014 г. Лицей вновь возобновил свою работу, как структурное подразделение Университета на основании решения Ученого совета БГПУ № 12 от «28» октября 2014 г., приказа ректора от «12» ноября 2014 г. № 292-л, лицензии и свидетельства о государственной аккредитации, выданных БГПУ на право ведения образовательной деятельности по программам основного общего и среднего общего образования. Директором лицея была назначена кандидат педагогических наук Ульянова В.В.

Сегодня Лицей БГПУ - это инновационное, многопрофильное образовательное учреждение вместе с тем бережно сохранившим лучшие традиции Царскосельского лицея: не просто учить, а учить учиться, не заучивать, а заставлять думать, развивать способности и воспитывать личность. А самое главное – на первое место ставить взаимоуважение между Учителем и Учеником. Главной задачей педагогического лицея БГПУ является формирование личности с высоким уровнем развития интеллектуального, общекультурного и нравственного потенциала.

Лицей осуществляет образовательную деятельность в рамках гуманистической, личностно и нравственно ориентированной концепции современной педагогической науки. Он ориентируется на преемственность среднего общего образования и высшего образования, на обучение и воспитание высоконравственной, интеллектуально развитой личности, формирование у обучающихся умений и навыков самостоятельной проектной и научно-исследовательской деятельности.

Основу лицейского образования составляет федеральный компонент, обеспечивающий получение знаний на уровне федерального государственного образовательного стандарта по всем областям знаний. Лицей БГПУ реализует общеобразовательные программы основного общего и среднего общего образования, обеспечивающие дополнительную (углубленную) подготовку обучающихся по предметам естественно-научного и гуманитарного направлений. Педагогический процесс строится в рамках трех уровней дифференциации: класса, профильной группы, отдельной личности. Кроме того, в Лицее много возможностей для внеурочной деятельности: все учащиеся посещают элективные курсы, научные кружки и студии по выбору – вокальную, театральную, эстрадного танца, робототехники, шахматы, спортивного (бального) танца и др. позволяющие удовлетворить индивидуальные интересы личности.

Именно поэтому Лицей стал не просто школой для учащихся, но и место где создана особая образовательная среда, обеспечивающая полноценное психическое, духовное и душевное развитие, внимание к внутреннему миру учащегося, его чувствам и переживаниям, увлечениям и интересам.

На 29. 12.2014 г в Лицее функционировало 2 класса и обучалось 23 чел.: 8 класс – 10 человек; 10 класс – 13 человек.

На 17.02.2016 г. в Лицее обучалось 100 человек. 8 класс – 29 чел., 9 класс – 20 чел., 10 кл. – 33 чел., 11 кл.- 18 чел.

В настоящее время в Лицее БГПУ действует 5 классов – один 8 класс, один 9 класс, два 10-х класса и один 11 класс с общей численностью обучающихся 113 человек .

В Лицее работают высококвалифицированные преподаватели БГПУ, которые ведут учебные предметы, спецкурсы в соответствии с базовым педагогическим образованием. Из них 28 человек имеют ученое звание кандидат наук и доцент, 2 человека звание «Заслуженный учитель», 4 человека «Отличник просвещения», 3 преподавателя победители областного Конкурса «Учитель года», 1 преподаватель победитель в номинации «Лучший урок». Ряд преподавателей прошли обучение по программам: «Одаренный ребенок: понимание, выявление, педагогическое сопровождение», «Инновационные образовательные технологии», «Технологии дистанционного обучения», имеют сертификаты обучения в зарубежных вузах Франции, Англии, США, Китая. Ежегодно в Лицее проводятся лекции зарубежных ученых, встречи с известными учеными, ведущими специалистами в той или иной области знаний. Лекции зарубежных ученых дают возможность практики ведения дискуссии на иностранных языках.

Осуществлять полноценный образовательный процесс помогает не только профессионализм преподавателей университета, но и наличие хорошей материальной базы. В распоряжении лицеистов имеются кабинеты иностранных языков, оснащенные аудио- и видеоаппаратурой, кабинеты физики и химии, позволяющие проводить демонстрационные эксперименты и лабораторные практикумы, дисплейные классы для занятий информатикой, спортивный и актовый залы.

Профессионализм педагогического коллектива, хорошая учебно-техническая база, наличие условий для исследовательской деятельности способствуют созданию в лицее интеллектуальной среды, стимулирующей потребности в знаниях, позволяющей развивать творческие способности учащихся и формировать интеллектуальную личность.

Учебно-методический совет Лицея занимается поиском, разработкой и внедрением новых технологий, улучшением содержания образования. Совет работает в тесном контакте с предметными кафедрами БГПУ, а также курирует деятельность творческих мастерских преподавателей и учащихся.

В Лицее разрабатываются и внедряются оригинальные программы воспитания, новейшие средства и методы обучения и усвоения знаний, учащимся прививается вкус к научным исследованиям в многообразных творческих лабораториях, проводятся научные конференции, издаются научные труды и сборники художественных произведений лицеистов. Есть в Лицее и научное общество лицеистов «Малая Академия», куда входят ребята, занятые исследовательской деятельностью, и «Лицейский городок» - орган самоуправления лицеистов, который организует учащихся на работу по совместному планированию, подготовке, проведению и анализу многообразных лицейских дел.

Учащиеся лицея успешно выступают на олимпиадах, научно-практических конференциях, конкурсах, смотрах включая всероссийские и международные. Творческие способности ребят, широта их интересов раскрываются через участие в интеллектуальных турнирах, марафонах. Ежегодно в Лицее проводится День науки, или «Сократовские чтения», на которых учащиеся отчитываются о своих творческих и интеллектуальных достижениях. Результатом самостоятельной интеллектуальной и творческой деятельности являются публикации, издание сборника научных трудов лицеистов. В период с 2015 по 2017 гг. обучающиеся Лицея БГПУ заняли 29 призовых мест в областной научно-практической конференции школьников «Человек в современном образовательном пространстве», четыре первых места на вузовской студенческой научно-практической конференции, 9 человек стали победителями и призерами на городской научно-практической конференции «Старт в науку», 12 человек стали победителями и призерами муниципального этапа всероссийской олимпиады школьников, всероссийской инженерной олимпиады. Обучающиеся лицея являются победителями и призерами региональных театральных конкурсов посвященных году литературы в России, в региональном конкурсе декламационного мастерства, конкурсов по робототехнике. Участвовали на космодроме «Восточном» во Всероссийской конференции «Космодром Восточный: перспективы и будущее».

Наряду с традиционными формами учебно-воспитательной работы реализуются и инновационные виды работы направленные на совершенствование учебно-воспитательного процесса и активизацию самостоятельной учебной и научно-исследовательской деятельности учащихся. В Лицее проводятся мастер классы, тренинги, школы-практикум «Зеленая школа». Обучающиеся имеют возможность дополнительно изучать второй иностранный язык на выбор – французский, немецкий, китайский.

Важное место в Лицее занимает организация и контроль за физическим здоровьем учащихся. Большую роль в гармоничном развитии личности лицеистов играет созданная в Лицее психологическая служба, которая организует постоянную диагностику психологического здоровья учащихся; оказывает психологическую помощь учащимся, преподавателям, родителям, проводит диагностику причин учебных затруднений лицеистов; отслеживает динамику интеллектуального развития учащихся, их коммуникативных способностей и склонностей к педагогической деятельности.

Из стен лицея БГПУ выпустилось более 700 учеников, которые продолжали учебу не только в нашем вузе, но и в других вузах нашей страны – в Москве, Санкт-Петербурге, Омске, Хабаровске, Ульяновске, Владивостоке и даже за рубежом в Харбине, Пекине, Лондоне. Выпускники работают в разных уголках мира в Москве, Санкт-Петербурге, на Мальте, в Китае, Австралии и Англии. Семь выпускников успешно защитили кандидатские диссертации.

Ключевыми словами, характеризующими деятельность Лицея БГПУ являются слова «творчество», «сотрудничество», «профессионализм».

Наш Лицей – семья большая,

Все мы дружно в ней живем.

Мы науки изучаем,

Пьесы ставим и поем.

И пусть дорогу осилит идущий,

Верный путь для себя изберет,

И пусть мир знаний, манящий, зовущий,

К своим вершинам всех нас приведет!

(Слова из Гимна Лицея)

показать все
9 Межфакультетский технопарк универсальных педагогических компетенций БГПУ Милинский Алексей Юрьевич директор 675000, Амурская область, г. Благовещенск, ул. Ленина, 104, Здание центрального корпуса, ауд. 334 нет parkbspu@mail.ru Положение о структурном подразделении:
Положение
Положение о Лаборатории Искусственного Интеллекта, машинного обучения и больших данных
+7 914 586-56-42
10 Музейный комплекс БГПУ Шеломихин Олег Анатольевич начальник 675000, Амурская область, г. Благовещенск, ул. Ленина, 104, Здание учебного корпуса "А", ауд. 227 А, 332 А, 342 А, Здание центрального учебного корпуса, ауд. 227 www.bgpu.ru
arhmuzeum@gmail.com Положение о структурном подразделении:
Положение о музейном комплексе ФГБОУ ВО БГПУ
8 (4162) 99-16-23
11 Научно-педагогическая лаборатория Репринцева Юлия Сергеевна зав.кафедрой географии г. Благовещенск, ул.Ленина, 104. ауд.341а нет reprinceva1986@mail.ru Положение о структурном подразделении:
Положение о НПЛ
99-16-25
12 Отдел аккредитации и лицензирования образовательной деятельности Ладисов Герман Юрьевич начальник 675000, Амурская область, г. Благовещенск, ул. Ленина 104, Здание центрального учебного корпуса, каб. 224 www.bgpu.ru
economa@bgpu.ru Положение о структурном подразделении:
Положение
8(4162) 99-16-17

Отдел аккредитации и лицензировании образовательной деятельности создан в 2018 г. и является структурным подразделением Университета.

К функциям отдела относится:

  • изучение и контроль выполнения требований федерального законодательства, нормативных документов Министерства науки и высшего образования Российской Федерации, Федеральной службы по надзору в сфере образования и науки по вопросам лицензирования и государственной аккредитации;
  • взаимодействие с Министерством науки и высшего образования Российской Федерации, Федеральной службой по надзору в сфере образования и науки и с подведомственными им организациями по вопросам лицензирования и государственной аккредитации;
  • планирование, организация и документационное сопровождение процедуры лицензирования новых образовательных программ Университета;
  • планирование, организация и документационное сопровождение процедуры государственной и профессионально-общественной аккредитации образовательных программ;
  • организация и документационное сопровождение процедуры переоформления лицензии и свидетельства о государственной аккредитации Университета в случаях, предусмотренных законодательством Российской Федерации;
  • подготовка организационно-распорядительных и нормативных документов для структурных подразделений Университета по вопросам лицензирования и аккредитации;
  • организация и подготовка ежегодного отчета о самообследовании Университета;
  • участие в разработке локальной нормативной базы БГПУ;
  • разработка форм документов методического обеспечения образовательного процесса;
  • участие в процедурах внутренней оценки качества деятельности структурных подразделений.
показать все
13 Отдел кадров Ивахненко Елена Николаевна начальник 675004, Амурская область, г. Благовещенск, ул. Ленина, 104, Здание центрального учебного корпуса, каб. 219 www.bgpu.ru
otdelkadrov.bgpu@yandex.ru Положение о структурном подразделении:
Положение
8(4162)99-16-61
14 Центр организации научно-исследовательской и инновационной деятельности Разливинская Наталья Александровна директор 675004, Амурская область, г. Благовещенск, ул. Ленина, 104, Здание учебного корпуса "Б", каб. 423 Б www.bgpu.ru
nrazlivinskaya@bgpu.ru Положение о структурном подразделении:
Положение о Центре организации научно-исследовательской и инновационной деятельности
8 (4162) 99-16-57
15 Управление по воспитательной работе Кнестяпина Наталья Александровна и.о.начальника 675004, Амурская область, г. Благовещенск, ул. Ленина, 104, каб. 109Б www.bgpu.ru
uvr@bgpu.ru Положение о структурном подразделении:
Положение
8(4162) 99-16-65

Направления работы:

студенческое самоуправление, профессиональная ориентация школьников, организация культурно-массовых мероприятий.

волонтерская деятельность, студенческие педагогические отряды, организация культурно-массовых мероприятий.

координация работы отделений дополнительных педагогических профессий, студенческие творческие коллективы,

организация культурно-творческих мероприятий.

работа со студентами из числа детей-сирот, детей, оставшихся без попечения родителей и лиц из числа детей-сирот и детей, оставшихся без попечения родителей, работа со студентами с ограниченными возможностями здоровья и инвалидами, профориентационная работа со школьниками.

техническое сопровождение студенческих массовых мероприятий.

организация и контроль социально-воспитательной работы в общежитиях БГПУ.

показать все
16 Отдел практики и  трудоустройства обучающихся Стасюк Елена Михайловна начальник г. Благовещенск, ул.Ленина, 104, каб.220 rektorat@bgpu.ru
opito@bgpu.ru Положение о структурном подразделении:
Положение
8(4162)99-16-08
17 Планово-финансовый отдел Бендик Елена Александровна начальник г. Благовещенск, ул.Ленина, 104, каб.107 www. bgpu.ru
rektorat@bgpu.ru Положение о структурном подразделении:
Положение
8(4162) 99-16-46
18 Приемная комиссия Ямковой Виталий Анатольевич ответственный секретарь приемной комиссии 675000, Амурская область, г. Благовещенск, ул. Ленина, 104, Здание центрального учебного корпуса, каб. 105 www.bgpu.ru
Yamko-1974@mail.ru Положение о структурном подразделении:
Положение
8(4162) 99-16-44
19 Профсоюзный комитет работников ФГБОУ ВО "БГПУ" Липина Ольга Петровна председатель 675004, Амурская область, г. Благовещенск, ул. Ленина, 104, Здание учебного корпуса "Б", каб. 103/1 Б www.bgpu.ru
rektorat@bgpu.ru Положение о структурном подразделении:
Положение
8(4162) 99-16-55
20 Психологическая служба Иванова Инесса Витальевна директор 675004, Амурская область, г. Благовещенск, ул. Ленина, 104, Здание учебного корпуса "Б", каб. 108 Б www.bgpu.ru
psyservice@bk.ru Положение о структурном подразделении:
Положение
8(4162) 99-16-54

ПСИХОЛОГИЧЕСКАЯ СЛУЖБА является структурным подразделением БГПУ

ЦЕЛЬ психологической службы БГПУ - создание благоприятных условий для сохранения и укрепления психического и психологического здоровья студентов и сотрудников вуза, а также населения города и области

ЗАДАЧИ психологической службы БГПУ:

- участие в комплексной программе развития университета

- оказание психологической помощи студентам, преподавателям и населению

- психологическое сопровождение студентов в период адаптации к вузу

- содействие личностному, интеллектуальному и социальному развитию студентов, формирование у них способности к самоопределению

- оказание помощи студентам и преподавателям в повышении психологической культуры и саморазвитии профессионально важных качеств и способностей

Психологическая служба БГПУ работает с октября 2003 года

Презентация психологической службы состоялась 25 ноября 2004 года

Специалисты ПС осуществляют следующие виды деятельности:

- психологическое консультирование

- психологическую диагностику

- коррекционно-развивающую работу

- психологическое просвещение

Специалисты ПС оказывают психологическую помощь по вопросам:

- адаптации студентов к условиям обучения в вузе

- психологической подготовки к экзаменам и преодолению экзаменационного стресса

- личностного, эмоционального и познавательного развития

- профориентации и профессионального самоопределения

- межличностных отношений и общения

- семьи и брака

- психологической помощи людям, страдающим различными формами зависимости, и их родственникам

Студентам и сотрудникам БГПУ психологическая помощь предоставляется бесплатно

показать все
21 Редакционно-издательский отдел Чигвинцев Юрий Николаевич начальник 675004, Амурская область, г. Благовещенск, ул. Трудовая, 8, Общежитие №3 www.bgpu.ru
rektorat@bgpu.ru Положение о структурном подразделении:
Положение
8(4162) 21-10-81
22 Студенческий кампус Козулина Елена Сергеевна директор 102/1б нет st.campus@bgpu.ru Положение о структурном подразделении:
Положение о студенческом кампусе ФГБОУ ВО БГПУ (1)
8(4162)99-16-52

Студенческий кампус является структурным подразделением, созданным в целях организации и обеспечения временного проживания и размещения иногородних и иных категорий обучающихся БГПУ, нуждающихся в доступном жилье с предоставлением необходимых условий для проживания, самостоятельных занятий, быта и отдыха, а также в целях реализации воспитательной деятельности БГПУ.

В студенческий кампус входят 4 общежития:
Общежитие № 2. Амурская область, г. Благовещенск, улица Ленина, дом 117;
Общежитие № 3. Амурская область, г. Благовещенск, улица Трудовая, дом 8;
Общежитие № 4. Амурская область, г. Благовещенск, улица Театральная, дом 72;
Общежитие № 5. Амурская область, г. Благовещенск, улица Горького, дом 98.

показать все
23 Управление международного образования и сотрудничества Кухаренко Николай Владимирович начальник 675004, Амурская область, г. Благовещенск, ул. Ленина, 104, Здание учебного корпуса "А", каб. 200 А www.bgpu.ru
inter@bgpu.ru Положение о структурном подразделении:
Положение
8(4162) 99-16-12

Цели и функции

3.1 Основной задачей УМОиС является организация научной и международной деятельности БГПУ, развитие экспорта образовательных услуг и интеграция БГПУ в международное образовательное пространство.

3.2 Функции УМОиС:

3.2.1 Участие в оформлении документов на въезд и выезд за рубеж сотрудников, преподавателей, студентов БГПУ, а также иностранных граждан, работающих или обучающихся в университете.

3.2.2 Реализация стратегических направлений научной и инновационной деятельности БГПУ, решение комплексной задачи создания и поддержки системы эффективного использования научно-педагогического потенциала БГПУ.

3.2.3 Развитие сотрудничества в области образования и науки с вузами, научно-исследовательскими организациями, предприятиями различных форм собственности

3.2.4 Подготовка отчетов и информационно-аналитических материалов по научной и международной деятельности БГПУ

3.2.5 Информирование подразделений БГПУ о проводимых конкурсах грантов, программ, премий, медалей, стипендий и др.

3.2.6 Оказание практической помощи научным подразделениям БГПУ в организации и выполнении научно-образовательных проектов и программ.

3.2.7 Ведение учета и контроля пребывания иностранных граждан в РФ.

3.2.8 Координирование работы факультетов, кафедр по организации учебного процесса иностранных граждан.

3.2.9 Выполнение представительских функций, связанных с составлением программы пребывания зарубежных специалистов в БГПУ, организацией деловых встреч для иностранных специалистов в других вузах, организациях, на предприятиях города, организация сопровождения иностранных специалистов или делегаций с целью налаживания международного сотрудничества БГПУ в различных областях.

3.2.10 Участие в реализации договоров по обмену студентами и преподавателями с зарубежными высшими учебными заведениями.

3.2.11 Разработка и подготовка договоров между БГПУ и зарубежными университетами, организациями, фирмами, различными фондами, также разработка индивидуальных контрактов с иностранными гражданами.

3.2.12 Предоставление информации о различных международных программах: образовательных и досуговых, для студентов и преподавателей и консультирование по вопросам участия в подобных программах.

3.2.13 Планирование и реализация зарубежных студенческих стажировок.

3.2.14 Организация зарубежных командировок.

3.2.15 Предоставление официально заверенного перевода различных документов.

3.2.16 Взаимодействие с ФСБ, МВД, ФСТЭК, Минобрнауки и иными уполномоченными органами исполнительной власти с целью предоставления статистических данных.

показать все
24 Управление по учебно-методической работе Днепровская Ольга Александровна начальник 675000, Амурская область, г. Благовещенск, ул. Ленина, 104, Здание центрального учебного корпуса, каб. 220 www.bgpu.ru
bgpu220@mail.ru Положение о структурном подразделении:
Положение
8(4162) 99-16-09

Управление по учебно-методической работе создано приказом ректора №185 от 5 ноября 2008 года, изданного на основании решения ученого совета БГПУ.

В своей деятельности Управление по учебно-методической работе руководствуется законом "Об образовании в Российской Федерации " и иными действующими законодательными актами, а также Уставом университета, Положением об Управлении по учебно-методической работе, локальными актами, действующими в университете, решениями ученого совета, приказами и распоряжениями ректора, являющимися обязательными для исполнения Управлением по учебно-методической работе.

СОТРУДНИКИ

Днепровская Ольга Александровна, начальник управления по учебно-методической работе

ЗНАЕМСКАЯ ИРИНА ВАСИЛЬЕВНА, начальник учебного отдела

СТАСЮК ЕЛЕНА МИХАЙЛОВНА, начальник отдела практики и трудоустройства обучающихся

ЧЕСНОКОВА ОЛЬГА ВИКТОРОВНА, профконсультант отдела практики и трудоустройства обучающихся

КОЗЛОВА ОКСАНА АЛЕКСАНДРОВНА, диспетчер учебного отдела

ЛИПИНА ОЛЬГА ПЕТРОВНА, специалист по учебно-методической работе учебного отдела (естественно-научное направление)

ЮРЧЕНКО ТАТЬЯНА ПАВЛОВНА, специалист по учебно-методической работе учебного отдела (гуманитарное направление)

ГЛАДКИХ ЛИДИЯ ВАДИМОВНА, специалист по учебно-методической работе с аспирантами

ЧИКОВА ЕКАТЕРИНА ВЛАДИМИРОВНА, специалист по учебно-методической работе учебного отдела (факультет Педагогики и методики начального образования)

ЛОМАКИНА КСЕНИЯ ПАВЛОВНА, специалист по учебно-методической работе учебного отдела (Психолого-педагогический факультет)

КЛЕМЕС ЛЮДМИЛА АЛЕКСЕЕВНА, специалист по учебно-методической работе учебного отдела (Индустриально-педагогический факультет)

показать все
25 Управление хозяйственно-технической эксплуатации и использования федерального имущества Рооз Игорь Пиртович начальник 675000, Амурская область, г. Благовещенск, ул. Ленина, 104, Здание учебного корпуса "Б", каб. 103 Б www.bgpu.ru
rektorat@bgpu.ru Положение о структурном подразделении:
Положение
8(4162) 99-16-50
26 Центр качества образования Кузнецова Анжелика Павловна директор 675000, Амурская область, г. Благовещенск, ул. Ленина, 104, ауд. 224 www.bgpu.ru
cko@bgpu.ru Положение о структурном подразделении:
Положение
8(4162) 99-16-07

Центр качества образования (ЦКО) создан на основании решения Учёного Совета БГПУ от 27 сентября 2006 г. и приказом ректора БГПУ от 19.09.2006 г. № 165.

В своей деятельности Центр качества руководствуется законом "Об образовании в Российской Федерации " и иными действующими законодательными актами, а также Уставом университета, Положением о Центре качества образования, локальными актами, действующими в университете, решениями Ученого совета, приказами и распоряжениями ректора, являющимися обязательными для исполнения Центром.

Основная задача ЦКО: управление качеством образовательного процесса и совершенст¬вование системы управления качеством подготовки выпускников ФГБОУ ВО «БГПУ»

ОСНОВНЫЕ НАПРАВЛЕНИЯ ДЕЯТЕЛЬНОСТИ ЦКО

1. Разработка документации по обеспечению качества образования.

2. Аудит структурных подразделений.

3. Мониторинг качества образования.

4. Мониторинг удовлетворенности потребителей образовательных услуг.

5. Информационная поддержка системы качества образования.

6. Обучение по обеспечению качества образования.

ОСНОВНЫЕ ФУНКЦИИ ЦКО

1. Определение процессов и процедур, необходимых для функционирования системы управления качеством образования, проведение анализа их последовательности и взаимодействия.

2. Стандартизация и описание процессов и видов деятельности ФГБОУ ВО «БГПУ».

3. Проведение анализа ресурсного и информационного обеспечения качества образования.

4. Определение показателей и критериев качества планирования и функционирования учебного процесса, их анализ и мониторинг.

5. Определение рейтинговых показателей деятельности студентов, преподавателей и структурных учебных подразделений ФГБОУ ВО «БГПУ».

6. Совершенствование оценочных средств и методик оценки качества образования.

7. Контроль процесса формирования фонда оценочных средств.

8. Анализ требований и компетенций, относящихся к качеству профессиональной подготовки выпускников ФГБОУ ВО «БГПУ».

9. Проведение аудиторских проверок и обработка результатов аудита для анализа эффективности функционирования системы управления качеством.

10. Разработка корректирующих действий с целью устранения причин несоответствий качества подготовки выпускников требованиям ФГОС ВО.

11. Проведение анкетирования и обработка результатов по вопросам удовлетворенности сотрудников и обучающихся ФГБОУ ВО «БГПУ» предоставляемыми услугами.

12. Организация и проведение обучающих семинаров и курсов в области обеспечения качества для сотрудников ФГБОУ ВО «БГПУ».

13. Формирование информационно-аналитических отчетов о функционировании системы управления качеством и необходимости ее улучшения.

показать все
27 Центр организации довузовского образования Лукина Елена Юрьевна директор 675000, Амурская область, г. Благовещенск, ул. Ленина, 104, Здание центрального учебного корпуса, каб. 219 www.bgpu.ru
codobgpu@ yandex.ru Положение о структурном подразделении:
Положение
8(4162) 99-16-19

Центр организации довузовского образования БГПУ начинает набор на учебный год по следующим направлениям:

Школа иностранных языков (1-11 классы)-английский-китайский-немецкий-французский

Школа программирования и робототехники (2-10 классы)

Школа «Альтернативный репетитор» (индивидуальные занятия по любым школьным дисциплинам)

Курсы подготовки к ОГЭ, ЕГЭ (9, 10, 11 классы)

Курсы русского языка (5-11 классы)

Кружок Юный химик (1-5 класс)

Дистанционное обучение (10, 11 классы)

Прием заявлений с 21 августа с 8 до 17 часов, ул. Ленина, 104 кабинет 218, тел. 771-784

Школа программирования и робототехники БГПУ начинает набор на новый учебный год. Запись в группы с 25 августа в Центре организации довузовского образования, ул. Ленина 104, каб. 219, тел.: 77-17-84, 38-72-29, 38-79-05.

Общая информация о Школе программирования и робототехники

Модули Школы программирования и робототехники

показать все
28 Центр открытого образования на русском языке Юрченко Татьяна Павловна руководитель г. Благовещенск, ул. Ленина, 104, каб.111 А нет test@bgpu.ru Положение о структурном подразделении:
Положение о Центре открытого образования БГПУ
89145383758, 89622932664, 8(4162)99-16-28

Центр открытого образования на русском языке входит в структуру подготовительного отделения для иностранных граждан.

Центр создан в 2020 году при поддержке Министерства просвещения РФ в рамках гранта в форме субсидий на реализацию мероприятий, направленных на полноценное функционирование и развитие русского языка, ведомственной целевой программы «Научно-методическое, методическое и кадровое обеспечение обучения русскому языку и языкам народов Российской Федерации» подпрограммы «Совершенствование управление системой образования» государственной программы Российской Федерации «Развитие образования».

Основной целью работы Центра является обучение русскому языку как неродному, русскому языку как иностранному, русской культуре, истории и основам законодательства РФ, обеспечение лингводидактического консультативного сопровождения иностранных граждан разных возрастных групп, проживающих в Амурской области и за ее пределами, для адаптации и эффективной социализации в российском пространстве и реализация культурно-творческих мероприятий в сфере популяризации и распространения русского языка, литературы и культуры России.

На базе Центра реализуются краткосрочные и долгосрочные образовательные программы по русскому языку как иностранному. В программу краткосрочных языковых и культурно-просветительских курсов входят занятия по русской речевой практике, русской фонетике и грамматике, а также практикумы по знакомству с русской народной культурой.

Долгосрочные образовательные программы рассчитаны на продолжительность от одного до девяти месяцев (от 30 до 750 часов) и ориентированы на знакомство с русским языком, культурой и литературой России, традициями русского народа. Программы составляются с учётом уровня владения русским языком как иностранным и запросов слушателей.

Отличной возможностью повысить уровень владения русским языком и ближе познакомиться с русской культурой являются Летние и Зимние школы русского языка и культуры, в работе которых могут принять участие студенты с любым уровнем владения русским языком. В программу таких школ входит обучение русскому языку как иностранному, практикумы и мастер-классы по русской культуре и прикладному творчеству, а также культурно-экскурсионные мероприятия.

На курсах русского языка как неродного дети мигрантов старшего дошкольного и школьного возраста не только изучают русский язык, но и совместно с родителями принимают участие в культурно-просветительских мероприятиях, направленных на социализацию в российском обществе. Занятия проходят 2 раза в неделю.

Занятия в Центре проводят опытные преподаватели, использующие современные и эффективные методики обучения русскому языку. Большую помощь в реализации образовательных программ оказывают российские студенты – члены сводного волонтерского отряда «С нами по-русски».

https://t.me/coobgpu

https://lit.bgpu.ru/cms-public/public/ctest/centrobrazovaniyarus/

показать все
29 Центр повышения квалификации и переподготовки кадров Щипцова Елена Алексеевна директор г. Благовещенск, ул.Ленина, 104, каб.104/1 www. bgpu.ru
fppk2009@yandex.ru Положение о структурном подразделении:
Положение
8(4162) 99-16-48
30 Центр тестирования иностранных граждан Юрченко Татьяна Павловна руководитель 675004, Амурская область, г. Благовещенск, ул. Ленина, 104, Здание учебного корпуса аудитория 110/1 А www.bgpu.ru
test@bgpu.ru Положение о структурном подразделении:
Положение о Центре тестирования иностранных граждан БГПУ
99-16-28, 99-16-67

Центр тестирования иностранных граждан создан в 2012 году. С 2022 года Центр входит в структуру подготовительного отделения для иностранных граждан.

Основным направлением деятельности Центра является проверка уровня сформированности коммуникативной компетенции у иностранных граждан и её соответствие объёму знаний и речевых умений посредством организации и проведения лингводидактического тестирования по русскому языку как иностранному (ТЭУ/А1, ТБУ/А2, ТРКИ-I/В1, ТРКИ-II/В2, ТРКИ-III/С 1, ТРКИ-IV/С2) и экзамена по русскому языку, истории России и основам законодательства Российской Федерации на уровни, соответствующие целям получения вида на жительство, разрешения на временное проживание, разрешения на работу или патента, а также приобретения гражданства Российской Федерации.

Центр сотрудничает с Международным центром тестирования Российского университета дружбы народов имени Патриса Лумумбы в области организации и проведения лингводидактического тестирования.

В 2024 году Распоряжением Правительства Российской Федерации от 10.12.2024 г. № 3641-р БГПУ включен в перечень государственных учреждений, проводящих экзамен по русскому языку как иностранному, истории России и основам законодательства Российской Федерации.

Центр предлагает специальные программы подготовки иностранных граждан к прохождению тестирования на все уровни владения русским языком. Занятия проводят опытные преподаватели РКИ, использующие современные и эффективные методики обучения русскому языку.

https://bgpu.ru/pages/foreign-test-center/

показать все
31 Центр программно-технического обеспечения Матевосян Артур Сергеевич начальник 675000, Амурская область, г. Благовещенск, ул. Ленина, 104, Здание центрального учебного корпуса,каб. 225 www.bgpu.ru
artur@bgpu.ru Положение о структурном подразделении:
Положение
8(4162) 99-16-16
32 Центр развития спорта и ГТО Яворская Елена Евгеньевна директор г. Благовещенск, ул.Ленина, 104, каб.106 www. bgpu.ru
rektorat@bgpu.ru Положение о структурном подразделении:
Положение
8 4162- 99-16-56
33 Центр развития цифровых компетенций Войцеховская Марина Федоровна директор 675000, Амурская область, г. Благовещенск, ул. Ленина, 104, Здание центрального учебного корпуса, каб. 221/1 www.bgpu.ru
ceo.bgpu@yndex.ru Положение о структурном подразделении:
Положение
89098130656 ,8(4162) 99-16-11
34 Педагогический технопарк "Кванториум" им. С.В. Ланкина Лаврентьева Светлана Игоревна директор г. Благовещенск, ул. Ленина, д.104, корпус А, каб.118 нет lana.lavrenteva.1984@mail.ru Положение о структурном подразделении:
Положение о педагогическом технопарке Кванториум
89638063285
35 Управление по стратегическим коммуникациям Дедок Дарья Сергеевна Начальник г. Благовещенск, ул Ленина, 104 нет dedok@bgpu.ru , pr@bgpu.ru Положение о структурном подразделении:
Положение_отдела_маркетинга_и_связей_с_общественностью
99-16-04
36 Отдел автоматизированных систем управления и информационной безопасности Шпекторова Алена Игоревна начальник г. Благовещенск, ул. Ленина, д.104 каб.450 нет webmaster@bgpu.ru нет 89145931175
37 Отдел по внеучебной работе Кнестяпина Наталья Александровна и.о.начальника г. Благовещенск, ул. Ленина. 104, каб.109Б нет ovr@bgpu.ru нет 99-16-65
38 Проектный офис Воронина Марина Васильевна руководитель г. Благовещенск, ул. Ленина. 104, каб.216 нет voronina@bgpu.ru нет 99-16-06
39 Отдел аспирантуры Гладких Лидия Вадимовна начальник г. Благовещенск, ул. Ленина, д.104, каб.215 нет aspirantura@bgpu.ru Положение о структурном подразделении:
Положение об отделе аспирантуры
+7 (4162)99-16-26
40 Научно-образовательный центр востоковедения Буяров Дмитрий Владимирович Директор 675004, г. Благовещенск, ул. Ленина, 104. каб.346 нет generalhistory@bgpu.ru нет 8(4162)99-16-23
41 Юридический отдел Зелезинская Лариса Андреевна Начальник г. Благовещенск, ул. Ленина, 104, каб.216/1 А нет jurist@bgpu.ru нет 8(4162) 99-16-14
42 Подготовительное отделение для иностранных граждан Юрченко Татьяна Павловна руководитель г. Благовещенск, ул. Ленина, 104, аудитория 111А нет test@bgpu.ru Положение о структурном подразделении:
Положение о подготовительном отделении для иностранных граждан БГПУ
99-16-28

Подготовительное отделение для иностранных граждан создано с целью организации и реализации дополнительных общеобразовательных программ, обеспечивающих подготовку иностранных граждан к освоению профессиональных образовательных программ на русском языке.

В структуру подготовительного отделения для иностранных граждан входит Центр открытого образования на русском языке и Центр тестирования иностранных граждан.

Перед поступлением в российские вузы по программам бакалавриата иностранные граждане проходят подготовку по русскому языку как иностранному и общеобразовательным дисциплинам по выбранному направлению.

Подготовка по русскому языку включает в себя следующие дисциплины:

1. Русский как иностранный. Элементарный уровень. (A1)

2. Русский язык как иностранный. Базовый уровень. (A2)

3. Русский язык как иностранный. Первый сертификационный уровень. (B1)

4. Практическая фонетика.

5. Коммуникативная грамматика.

6. Русская речевая практика.

7. Аудирование.

Подготовка по общеобразовательным предметам включает в себя дисциплины по выбранному направлению обучения:

ГУМАНИТАРНОЕ НАПРАВЛЕНИЕ

· Обществознание

· История

· Литература

· География

МЕДИКО-БИОЛОГИЧЕСКОЕ НАПРАВЛЕНИЕ

· Химия

· Биология

· Физика

· Обществознание

ИНЖЕНЕРНО-ТЕХНИЧЕСКОЕ НАПРАВЛЕНИЕ

· Математика

· Физика

· Информатика

· Обществознание

Языковая подготовка иностранных граждан, желающих обучаться в российских вузах по программам магистратуры (неязыковые направления), включает в себя следующие дисциплины:

1. Русский как иностранный. Элементарный, базовый уровни (А1-А2).

2. Русский язык как иностранный. Первый сертификационный уровень (B1-В2)

3. Коммуникативная грамматика.

4. Русская речевая практика

5. Практическая фонетика русского языка

6. Литература

7. История

8. Обществознание

9. География

10. Основы научного стиля речи

11. Аудиовизуальный курс. Практикум

На данный курс могут поступить студенты 4 курса, обучающихся в КНР по программам бакалавриата (заканчивая обучение в университете КНР, иностранный гражданин одновременно посещает вечерние языковые курсы на Подготовительном отделении БГПУ, после окончания которых имеет возможность поступить в российский вуз на программы магистратуры).

ПОДГОТОВИТЕЛЬНОЕ ОТДЕЛЕНИЕ – ЭТО

· Квалифицированные преподаватели русского языка как иностранного, использующие современные и эффективные методы обучения.

· Возможность обучения на бюджетной основе (бесплатно).

· Возможность обучения в очном и очно-заочном (дистанционном) форматах.

· Качественная подготовка по русскому языку и общеобразовательным предметам.

· Подготовка иностранных граждан для поступления в российские вузы по программам бакалавриата.

· Языковая подготовка иностранных граждан, желающих обучаться в российских вузах по программам магистратуры.

· Проживание в отдельном общежитии, которое находится прямо напротив главного корпуса университета.

https://lit.bgpu.ru/cms-public/public/ctest/podgotovotdelenie/

показать все
43 Отдел государственных закупок Вацковская Светлана Владимировна Начальник г. Благовещенск, ул. Ленина, д.104, каб.101Б нет ahch@bgpu.ru нет 8(4162)99-16-50
44 Отдел социального сопровождения обучающихся Пузанова Татьяна Леонидовна Начальник г. Благовещенск, ул. Ленина, 104, каб.224 нет oss@bgpu.ru нет 84162991617
45 Военно-патриотический центр Маканников Эдуард Иванович Руководитель г. Благовещенск, ул. Ленина, 104, каб.109Б нет uvr@bgpu.ru Положение о структурном подразделении:
Положение о военно-патриотическом центре
99-16-65

Органы управления образовательной организации

Наименование органа управления ФИО (при наличии) руководителя органа управления Должность руководителя органа управления Место нахождения органа управления Адрес официального сайта в сети "Интернет" органа управления (при наличии) Адреса электронной почты органа управления (при наличии) Наличие положений об органах управления с приложением указанных положений в виде электронных документов, подписанных простой электронной подписью в соответствии с ФЗ от 6.04.2011 г. № 63-ФЗ «Об электронной подписи» Порядок формирования Контактный телефон органа управления (при наличии)
1 Ученый совет БГПУ Щёкина Вера Витальевна ректор г. Благовещенск, ул. Ленина, 104, каб.215 www. bgpu.ru
rektor@bgpu.ru Положение об органе управления:
Положение об ученом совете ФГБОУ ВО БГПУ
Отсутствует
8(4162) 99-16-03
2 Учебно-методический совет Попова Марина Юрьевна проректор по образовательной деятельности г. Благовещенск, ул.Ленина, 104, каб.215 www. bgpu.ru
popova@bgpu.ru Положение об органе управления:
Положение об учебно-методическом совете ФГБОУ ВО «БГПУ»
Отсутствует
8(4162) 99-16-01
3 Cовет по воспитательной работе Селезнева Ольга Владимировна проректор по воспитательной и социальной работе г. Благовещенск, ул.Ленина, 104, каб.217 www. bgpu.ru
rektorat@bgpu.ru Положение об органе управления:
Положение о Совете по ВР БГПУ
Отсутствует
8(4162) 99-16-02

Информация о филиалах образовательной организации (в том числе находящихся за пределами Российской Федерации):

Наименование филиала Дата основания Руководитель Должность руководителя Адрес места нахождения Контактные телефоны Электронная почта Положение Адрес официального сайта или страницы филиала в сети «Интернет» (при наличии) Режим и график работы
1 Отсутствует Отсутствует Отсутствует Отсутствует Отсутствует Отсутствует Отсутствует Отсутствует Pologenie
Отсутствует Отсутствует

Информация о представительствах образовательной организации (в том числе находящихся за пределами Российской Федерации):

Наименование представительства Дата основания Руководитель Должность руководителя Адрес места нахождения Контактные телефоны Электронная почта Положение Адрес официального сайта или страницы представительства в сети «Интернет» (при наличии) Режим и график работы
1 Отсутствует Отсутствует Отсутствует Отсутствует Отсутствует Отсутствует Отсутствует Отсутствует Pologenie
Отсутствует Отсутствует